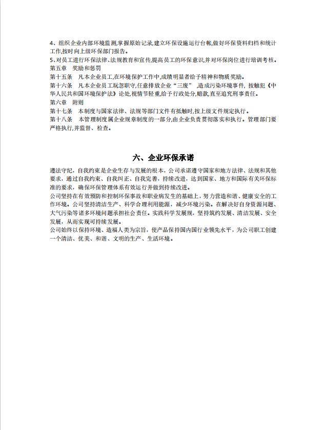
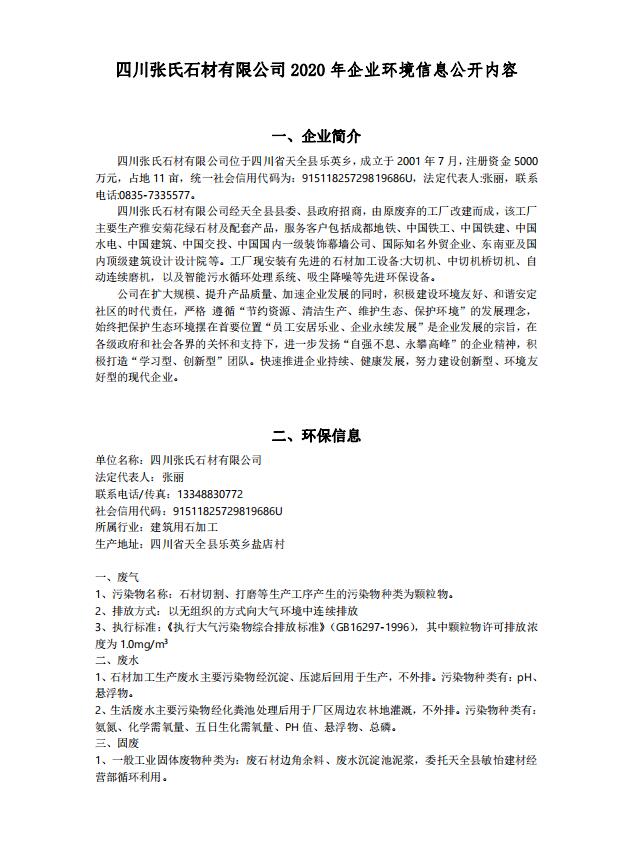
米兰平台-米兰(中国)_米兰平台-米兰(中国) 2020年企业环境信息公开内容
发布时间:2020-10-31 作者: admin
米兰平台-米兰(中国)_米兰平台-米兰(中国) 2020年企业环境信息公开内容
公示如下
米兰平台
联系我们
contact us
Q Q:1757056602
手机:13348874100
座机:13348874100
地址:四川雅安市芦山县飞仙关镇
米兰平台-米兰(中国)_米兰平台-米兰(中国) 2020年企业环境信息公开内容
公示如下